KM世たんの言うように
恐らく「那覇市議団が党中央から注意されて訂正声明した」というところでしょう。実際沖縄は中国の脅威に脅かされている。守ってくれる自衛隊に感謝は当然でしょ

ってとこなんでしょうね・・・

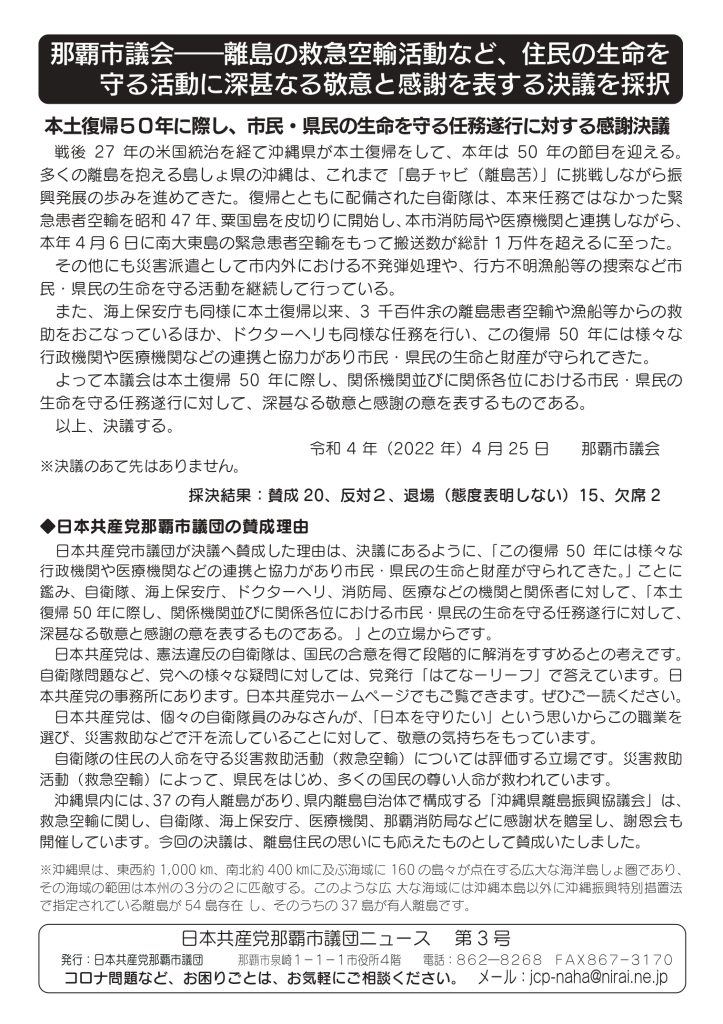
感謝決議賛成の市議団ニュースはこちら。クリックしたら拡大
市議団ニュース3号 感謝決議_page-0001-3-723x1024
撤回の市議団ニュースはこちら。クリックしたら拡大
市議団ユース4号おもて_page-0001-2-723x1024